不负众望 再创辉煌!热烈祝贺我校学子2026年湖北省高职单独招生录取大捷
来源: | 作者:武汉市智工职业技术学校 | 发布时间: 2026-04-20 | 1 次浏览 | 🔊 点击朗读正文 ❚❚ | 分享到:


十载磨砺铸锋芒一朝登榜梦终圆

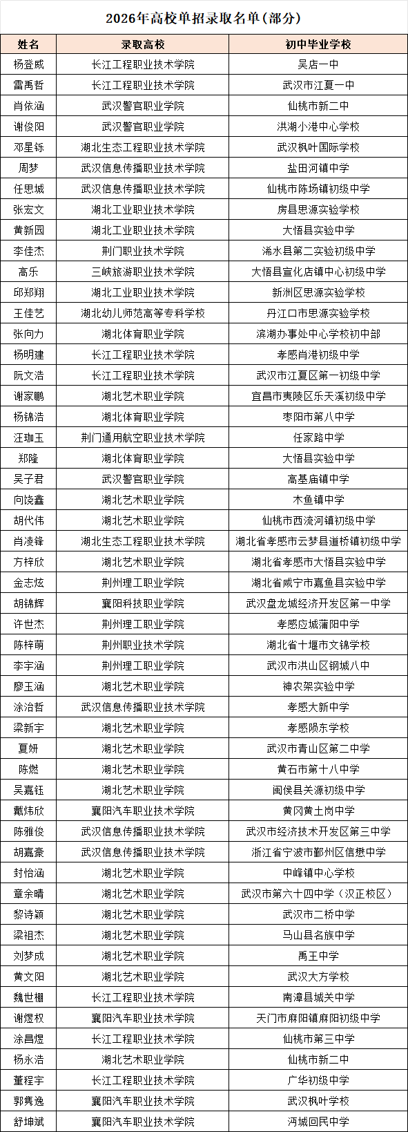
2026年湖北省高职单独招生中

我校175名学生被高校成功录取



图片




图片
图片

热烈祝贺

图片
图片



图片


在此,向高职单招考试中取得优异成绩的同学们表示衷心的祝贺!向辛勤付出的老师们表示真诚的感谢!



更多
智工快讯